您好,欢迎访问国际供应链联盟有限公司!

物流系统

在传统的物流行业中,部署物流信息管理系统是一件非常复杂,昂贵并且充满风险的事,ISCA基于云计算技术的PaaS(Platform as a service)却提供了一种新的智慧物流解决方案!

  • 您当前的位置
  • 首页 >物流系统

物流系统

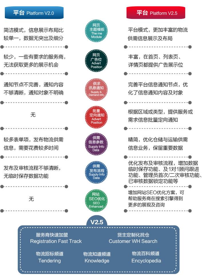
仓储联盟平台系统2013年V1.0版本上线,目前已升级到V2.5版本,在这个过程中,我们根据联盟平台的发展策略以及用户反馈,持续优化平台功能,增加了地图搜索,需求匹配,一仓五运,积分策略,VIP服务,供求自动发布、手机版本等诸多功能,也获得了市场越来越多物流用户的认可!

基于云计算技术的智慧物流方案,会全面进步货物装卸、运输、仓储、检修和通关的智能化水平,实现物流业的高效、快捷、集约、透明,节约管理成本,提高管理水平。作为云软件服务和应用开发的平台——PaaS(Platform as a serice),它一方面提供构建和运行软件服务的平台,同时,另一方面它负责管理所有的硬件和软件资源,通过Internet为客户提供按需的,基于Web的软件解决方案。

我们抱团来投标,聚起力量,为市场带来更大效益!

投标,是第三方物流企业发展的一个重要的业务来源,是企业做大做强的一个基础的保证。但现时能在招投标市场上中标的,多是实力强大的国企或已具备相当规模的大型民企,鲜见地方上的中小型企业能中标承接项目。

该现象的根源在于需求方在投标条件设置上,要求一定的资源、布局及系统等。而地方级别的中小型企业在形象、资源、系统或营销能力上,未能满足需求方的要求,所以很多时候连投标资格也未能获得。但其实很多日常工作,还是他们在做,所以也是受剥削的一群,也令标主得不到好价格,也不容易得到有效益的真实的讯息。


项目需求方很多时因服务的地点区域多而散乱,也就只能在大型的国企或物流企业中寻找服务供应商,看中的其实就是大型企业的布点多,资源实力强的优点。但其实,各家中小型企业在所在区域里都能进行更灵活的调动、联盟又可以发挥彼此合作融汇,远比单一大企业的操作,来得优势明显。 奥玛仓储联盟旗下在国内285个城市有4500多家仓储物流服务商,12万条运输专线。所以在投标项目上,可做到有的放矢。针对招标项目的要求,组织相应的仓储服务商及运输服务商进行抱团投标。

抱团投标,为各家联盟服务商提供成长的机会,增加稳定生意的来源。又为货主提供更好贴身服务,贴地价格,更灵活的配合。这方式灵活易操作,成本更合理,是中小物流企业未来发展的方向。

奥玛物流管理系统是一套什么样的系统?

1、完善的仓库管理系统,经授权的用户可以通过这套软件操控货品的流动及全方位的动静态管理 ,掌握实时库存及流程信息。
2、是一套“模块式设计”和“无缝系统连接”的“在线处理”物流工作的多功能软件,已经成熟发展成为操作简单、易用并兼备有延展性的物流管理软件。
3、是为了处理各种各类物流工序而开发的网上操作系统,它不但方便易用,而且可以随处使用,不受时间地域限制,加上有强大的扩充能力,一套系统,就可以助你了解自己业务状况。
4、随时随地操作或监控所有(多地多点)库存,无论你管理自己的仓库或是已经外判到第三方物流公司,奥玛物流管理系统都可以帮助你。你只需要拥有一部可以连接互联网的计算机,就算在出差或度假期间,亦可得知你的库存状态。
5、物流管理系统主要应用于仓库及物流管理,可与各种现有的企业管理系统、财务管理系统、生产管理系统和仓库物流的计算机系统连接。

安装运行奥玛物流管理系统,需要什么软/硬件设备?

开发奥玛物流管理系统,应用了 JAVA,LINUX 及 MySQL,所以用户可以大大节省版权费用, 同时,奥玛物流管理系统易于与其它系统连接,减少重复输入数据的费时失事,亦可体现完全实时管理的优势。 只要拥有连接上网的计算机(座台式或笔记本),就可以使用系统,全部操作均可于网上进行,真真正正是一套跨地域无时限作业的全天候系统。

奥玛物流管理系统系统有哪些功能特点?

1. JAVA、LINUX 为全开放性平台,可与不同系统对接。
2. 多仓库、多供应商处理。
3. 收单、配货、发货、回收、退货等最多可达十个步骤实时网上查询。
4、查询货品状态、存货数量、存仓位置、货物状态。
5、即时库存数量、位置、预留状态、库位状态、库位转移记录。
6、可实时查看订单工作进度,以便管理各物流环节。
7、电邮预警制度:货到提前预警、库存位置不够、货品到期前预警、补货等。
8、可提供60多种的报表和数据资料以满足管理上的需求,包括昨天库存量、昨天预留货、昨天已完成订单、昨天未完成订单、昨天送货、昨天收货、等报表,亦可以使用多种格式,包括 XML、CSV 与 Excel 格式。
9、由收货、下单至送货,客户可以随意选择使用简易人手操作或采用条码运作,节省人手,减少错误,加快消息流动 。

奥玛物流管理系统操作流程?

Copyright © 2016 - 2026 国际供应链联盟有限公司. 版权所有